The idea behind the visuals for the public account 2024 of the Municipality of Renca was to strike a balance between the key visual provided, which is the one used officially by the administration, and a dynamic concept that would attract the attention of the audience, but not too distant from the soberness that this type of event implies.
The conceptual development was then focused on the use of extruded containers that held the graphic information provided by the client. The varied color palette, and the balanced use of lighting and shadows, allowed from the first moment to obtain a series of distributable containers in the space to contain any need during the development of the event.
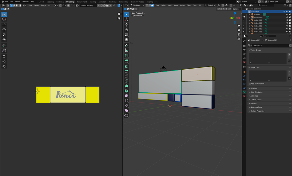
The models were developed in Blender, where the UV maps were worked on and calibrated to assign one or more surfaces to information that could be used during the different stages of the event. Then these models were exported and assigned position and movement in Notch.
This allowed us to have the versatility to be able to assign and regulate movement during rehearsals, and to be able to relocate pieces according to the client's needs.
Through the use of spout, NDI, and OSC we were able to design a back-and-forth system between Notch and Resolume to centralize the event operation from a single piece of software.
Our server runs resolume supported on two Nvidia GTX 1070 graphics cards.
Through the use of spout, NDI, and OSC we were able to design a back-and-forth system between Notch and Resolume to centralize the event operation from a single piece of software.
Our server runs resolume supported on two Nvidia GTX 1070 graphics cards.
CREDITS:
Production. MAS Producciones
LED Screen. TOLED Multimedia
Software. Blender, Notch, Resolume
LED Screen. TOLED Multimedia
Software. Blender, Notch, Resolume